EJERCICIOS DE PASAR A TABLAS (con las soluciones)
Índice de los ejercicios
Restricción de identificación (R.ID)
RID-1: Películas y cintes amb R.ID.
Binarias 1:M
B1M-1: Profesores y Departamentos amb R.E. a la part de M
B1M-2: Profesores y Departamentos amb R.E. a la part de 1
B1M-3: Profesores y Departamentos amb doble R.E.
B1M-4: Ordenadores y Alumnos amb doble R.E.
B1M-5: Factures
B1M-6: Vols
Binarias 1:M y M:M
B1M-7: Cultivos y Comarcas (ID que es propaga)
B1M-8: Desarrollo de software
Binarias 1:1
B11-1: Alumnos y Ordenadores (1:1)
Binarias 1:1, 1:M y M:M
B11-2: Hospital
Unarias
U-1: Relacions un-->ries
Unarias y Binarias
U-2: Artículos (amb atribut compost multivaluat)
U-3: Biblioteca
Ternarias
T-1: Profesores, Asignaturas, Grupos (M:M:M)
T-2: Profesores, Asignaturas, Grupos (1:M:M)
T-3: Profesores, Asignaturas, Grupos (1:1:M)
T-4: Profesores, Asignaturas, Grupos (1:1:1)
T-5: Vuelta ciclista
Atributos multivaluados
AM-1: Vehículos y Ciudadanos
Especializaciones/generalizaciones
G-1: Personal del instituto (generalitzacions)
G-2: Profesores creen directoris en un PC
Agregaciones
A-1: Proyectos informáticos
A-2: Profesores y Asignaturas amb carpetes
A-3: Discoteques
A-4: Policía de tráfico
De todo
TOT-1: Trabajos del campo
Teoria
TEO-1: Cuestiones sobre el modelo relacional
TEO-2: Cuestiones sobre el modelo relacional
TEO-3: Cuestiones sobre el modelo relacional
TEO-4: Cuestiones sobre el modelo relacional
TEO-5: Teórico (ID, E, tern-->ries, agregacions, especialitzacions, etc)
RID 1: Haz el paso a tablas del siguiente esquema E/R:

Películas = codi + Nombre
CINTES = n_copia + codi_pel + estat
- C. Aj: codi_pel --> Películas(codi)
B1M-1: Haz el paso a tablas del siguiente esquema E/R:

Explicación
Algunos ejercicios como este estan explicados utilizando diferentes pasos, pero esto es solo a nivel explicativo, realmente no es necesario hacer todos los pasos, se puede hacer directamente el paso a tablas.
-
Pasamos a tablas les entitats (y els seus atributs):
Departamentos = cod + des
Profesores = DNI + Nombre
-
Pasamos a tablas la relació adscrit. Para ello, modifiquem la taula Profesores:
Profesores = DNI + ... + depart + d_ini + d_fi
-
C. Aj.: depart --> Departamentos (cod)
-
R.I: nul(depart) --> nul(d_ini) ^ nul(d_fi)
-
-
Pasamos a tablas la
R.E.de Profesores respecte a la relació adscriure:Profesores = DNI + ...
-
VNN(depart)
-
quitamos: R.I: nul(depart) --> nul(d_ini), nul(d_fi)
-
-
Por tanto, el esquema relacional final será:
Departamentos = cod + des
Profesores = DNI + Nombre + depart + d_ini + d_fi
-
C. Aj.: depart --> Departamentos (cod)
-
VNN(depart)
-
B1M-2: Haz el paso a tablas del siguiente esquema E/R:

-
Pasamos a tablas les entitats (y els seus atributs):
Departamentos = cod + des
Profesores = DNI + Nombre
-
Pasamos a tablas la relació adscriure:
Profesores = DNI + ... + depart + d_ini + d_fi
-
C. Aj.: depart --> Departamentos (cod)
-
R.I: nul(depart) --> nul(d_ini), nul(d_fi)
-
-
Pasamos a tablas la R.E. de Departamentos respecte a la relació adscriure:
R.I: Departamentos(cod) C Profesores(depart)
-
Esquema relacional final:
Departamentos = cod + des
Profesores = DNI + Nombre + depart + d_ini + d_fi
-
C. Aj.: depart --> Departamentos (cod)
-
R.I: nul(depart) --> nul(d_ini), nul(d_fi)
-
R.I: Departamentos(cod) C Profesores(depart)
-
B1M-3: Haz el paso a tablas del siguiente esquema E/R:

-
Pasamos a tablas les entitats (y els seus atributs):
Departamentos = cod + des
Profesores = DNI + Nombre
-
Pasamos a tablas la relació adscriure:
Profesores = DNI + ... + depart + d_ini + d_fi
-
C. Aj.: depart --> Departamentos (cod)
-
R.I: nul(depart) --> nul(d_ini) ^ nul(d_fi)
-
-
Pasamos a tablas la R.E. de Profesores respecte a la relació adscriure:
Profesores = DNI + ...
-
VNN(depart)
-
quitamos R.I: nul(depart) --> nul(d_ini), nul(d_fi)
-
-
Pasamos a tablas la R.E. de Departamentos respecte a la relació adscriure:
R.I: Departamentos(cod) C Profesores(depart)
-
Esquema relacional final:
Departamentos = cod + des
Profesores = DNI + Nombre + depart + d_ini + d_fi
-
C. Aj.: depart --> Departamentos (cod)
-
VNN(depart)
-
R.I: Departamentos(cod) C Profesores(depart)
-
B1M-4: Haz el paso a tablas del siguiente esquema E/R:

Solución
Ordenadores = cod + des
Alumnos = n_exp + Nombre + cod_ord + aula + grup
-
C. Aj.: cod_ord --> Ordenadores(cod)
-
VNN(cod_ord)
-
R.I: Ordenadores(cod) U Alumnos(cod_ord)
B1M-5: Haz el paso a tablas del siguiente esquema E/R:

Solución

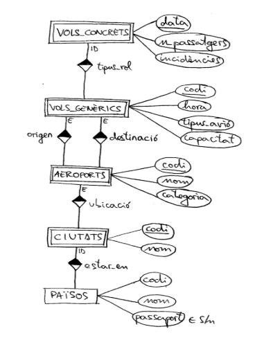
B1M-6: Haz el paso a tablas del siguiente esquema E/R:


Solución

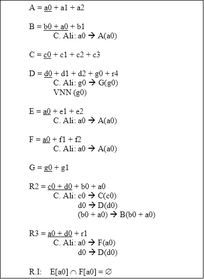
B1M-7: Haz el paso a tablas del siguiente esquema E/R:

Solución

B1M-8: Desarrollo de software

Solución
EMPLEATS = codi + Nombre + Apellidos + Dirección + districte + motiu + data
- C. Aj.: districte --> DISTRICTES (codi)
- R.I: nul (districte) --> nul (motiu + data)
DISTRICTES = codi + localització + -->rea_influència
ESTUDIS = codi + Descripción + capacitats
ESPECIALITAT = codi + Descripción
PROJECTES = codi + tipus + data_estimada
CURSAR = empleat + estudi + data + nota
- C. Aj.:
- empleat --> EMPLEATS (codi)
- estudi --> ESTUDIS (codi)
IDONEÏTAT = estudi + especialitat + grau_idoneïtat
- C. Aj.:
- estudi --> ESTUDIS (codi)
- especialitat --> ESPECIALITAT (codi)
POT_FER = empleat + especialitat + grau_personal
- C. Aj.:
- empleat --> EMPLEATS (codi)
- especialitat --> ESPECIALITAT (codi)
ASSIGNATS = empleat + projecte + data
- C. Aj.:
- empleat --> EMPLEATS (codi)
- projecte --> PROJECTES (codi)
PREFERÈNCIA_UBICACIÓ = projecte + districte
- C. Aj.:
- projecte --> PROJECTES (codi)
- districte --> DISTRICTES (codi)
B11-1: Haz el paso a tablas del siguiente esquema E/R

Solución

Hay diferentes soluciones posibles per a una relació 1:1 sense R.E. Aquestes solucions depenen de:
- Quina va a ser la clau principal de la relació
- Si es crea o no una taula per a la relació
Per tant, les diferents solucions per a aquest exemple són:
| SOLUCIONS POSSIBLES | CLAU PRINCIPAL - Alumne | CLAU PRINCIPAL - Ordinador |
|---|---|---|
| SENSE taula nova per a la relació |
Alumnos = DNI + Nombre + ord + data C. Aj.: ord --> Ordenadores(codi) C. Alt: ord R.I: nul(ord) --> nul(data) Ordenadores = codi + Nombre |
Alumnos = DNI + Nombre Ordenadores = codi + Nombre + alumne + data C. Aj.: alumne --> Alumnos(DNI) C. Alt: alumne R.I: nul(alumne) --> nul(data) |
| AMB una taula nova per a la relació |
Alumnos = DNI + Nombre Ordenadores = codi + Nombre ASSIGNAR = alumne + ord + data C. Aj.: alumne --> Alumnos(DNI) ord --> Ordenadores(codi) C. Alt: ord VNN: ord |
Alumnos = DNI + Nombre Ordenadores = codi + Nombre ASSIGNAR = ord + alumne + data C. Aj.: ord --> Ordenadores(codi) alumne --> Alumnos(DNI) C. Alt: alumne VNN: alumne |
B11-2: Haz el paso a tablas del siguiente esquema E/R:

Solución

U-1: Unàries. Haz el paso a tablas del siguiente esquema E/R:

- Paso a taules les entitats (y els seus atributs):
Solución
Artículos = <u>codi</u> + des + mag + estoc
- C. Aj.: mag --> Almacenes (codi)
- VNN: mag
Almacenes = <u>codi</u> + Ubicación + mag_superior + data + mag_destí + dist-->ncia
- C. Aj.:
- mag_superior --> Almacenes (codi)
- mag_destí --> Almacenes (codi)
- C. Alt: mag_destí
- VNN: mag_destí
- R.I: si nul (mag_superior) aleshores nul (data)
ESTAR_FORMAT = <u>art_componedor</u>+ <u>art_component</u> + quantitat
- C. Aj.:
- art_componedor --> Artículos (codi)
- art_component --> Artículos (codi)
-
Posa els registres necessaris Para comprobar les següents restriccions:
- 2.1) No pot haver 2 Artículos amb el mateix codi - 2.2) No pot haver 2 Almacenes amb el mateix codi - 2.3) No pot haver un article que no estiga en cap magatzem - 2.4) Un article només pot estar en un magatzem y només puc indicar-li un estoc - 2.5) Un magatzem només va cap a un magatzem - 2.6) A un magatzem només en pot anar un. - 2.7) No pot haver un magatzem que no vaja cap a altre - 2.8) A un magatzem només el conté un magatzem -
Posa els registres necessaris Para comprobar que es permeten estes condicions:
- 4.1) Un article pot estar format per diversos Artículos - 4.2) Un article pot formar part de diversos Artículos - 4.3) Un magatzem pot tindre molts Artículos - 4.4) Un magatzem pot contindre molts Almacenes
U-2: Haz el paso a tablas del siguiente esquema E/R:

Solución

U-3: Haz el paso a tablas del siguiente esquema E/R: biblioteca

Solución
SOCIS = n_soci + Nombre + Dirección + tel
- VNN: Nombre, Dirección, tel
QUOTES = soci + any + mes + pagat
- C. Aj.: soci --> SOCIS (n_soci)
EXEMPLARS = n_referencia + disponible + estat_de_conservació + soci + volum + data_préstec + data_futura_devol
-
C. Aj.:
- soci --> SOCIS (n_soci)
- volum --> VOLUMS (isbn)
-
VNN: volum
- R.I: si nul (soci) --> nul (data_préstec, data_futura_devol)
VOLUMS = isbn + n_p-->gines + edició
- C. Aj.: edició --> EDICIONS (codi)
- VNN: edició
EDICIONS = codi + editorial + any + Idioma + tiratge + Observaciones + obra
- C. Aj.: obra --> OBRES (codi)
- VNN: obra
OBRES = codi + títol + Resumen
- VNN: títol
- R.I:
- OBRES (codi) Ì EDICIONS (obra)
- OBRES (codi) Ì ESCRIURE (obra)
SOL·LICITAR = soci + obra + data + hora
- C. Aj.:
- soci --> SOCIS (n_soci)
- obra --> OBRES (codi)
AUTORS = codi + Nombre + país + data_naix + data_mort + biografia
ESCRIURE = obra + autor
- C. Aj.:
- obra --> OBRES (codi)
- autor --> AUTORS (codi)
TRACTAR =obra + tema
- C. Aj.:
- obra --> OBRES (codi)
- tema --> TEMES (Nombre)
TEMES = Nombre + Descripción
SUBTEMES = tema + subtema
- C. Aj.:
- tema --> TEMES (Nombre)
- subtema --> TEMES (Nombre)
T-1: Haz el paso a tablas del siguiente esquema E/R

Solución
Profesores = DNI + Nombre
Asignaturas = codi + Nombre
Grupos = codi + curs
IMPARTIR = prof + assig + grup + hores
- C. Aj.:
- prof --> Profesores (DNI)
- assig --> Asignaturas (codi)
- grup --> Grupos (codi)
T-2: Igual que T-1 però ara Profesores té connectivitat 1.
Solución
IMPARTIR = prof + assig + grup + hores
- C. Aj.:
- prof --> Profesores (DNI)
- assig --> Asignaturas (codi)
- grup --> Grupos (codi)
- VNN (prof)
T-3: Igual que T-1 però Profesores y Asignaturas tenen connectivitat 1.
Solucion
IMPARTIR = prof + assig + grup + hores
- C. Aj.:
- prof --> Profesores (DNI)
- assig --> Asignaturas (codi)
- grup --> Grupos (codi)
- VNN (prof)
- C. Alt: (prof + grup)
T-4: Igual que T-1 però amb connectivitat 1:1:1
Solución
IMPARTIR = prof + assig + grup + hores
- C. Aj.:
- prof --> Profesores (DNI)
- assig --> Asignaturas (codi)
- grup --> Grupos (codi)
- VNN (prof)
- C. Alt: (prof + grup)
- C. Alt: (assig + grup)
T-5: Fes el pas a taules a partir de l’esquema E/R de la Vuelta ciclista

Solución

AM-1: Vehículos y Ciudadanos

Solución
Vehículos = matr + marca
REPARACIONS = vehicle + data + import
- C. Aj.: vehicle --> Vehículos (matr)
Ciudadanos = DNI + Nombre
TELÈFONS = ciutadà + tel
- C. Aj.: ciutadá --> Ciudadanos(DNI)
PROPIETARIS = vehicle + ciutadà
- C. Aj.:
- vehicle --> Vehículos (marca)
- ciutadà --> Ciudadanos (DNI)
COMPRES = vehicle + ciutadà + data + kms + estat - C. Aj.: (vehicle + ciutad) --> PROPIETARIS (vehicle + ciutad)
G-1: Haz el paso a tablas del siguiente esquema E/R:

Solución

G-2: Haz el paso a tablas del siguiente esquema E/R (variant de l’exercici anterior):

Solución

A-1: Haz el paso a tablas del siguiente esquema E/R:

Solución

A-2: Haz el paso a tablas del siguiente esquema E/R:

Solución

A-3: Haz el paso a tablas del siguiente esquema E/R:

Solución
PERSONES = DNI + Nombre + tel
RRPP = DNI
- C. Aj.: DNI --> PERSONES (DNI)
GERENTS = DNI
- C. Aj.: DNI --> PERSONES (DNI)
GUARDES = DNI
- C. Aj.: DNI --> PERSONES (DNI)
DISCOTEQUES = Nombre + ciutat + gerent
- C. Aj.: gerent --> GERENTS (DNI)
- C. Alt: gerent
- VNN: gerent
TREBALLAR = rrpp + discoteca + d_ini + d_fi
- C. Aj.:
- rrpp --> RRPP (DNI)
- discoteca --> DISCOTEQUES (Nombre)
PUBS = Nombre + tel + Dirección
REPARTIR = rrpp + discoteca + pub
- C. Aj. :
- (rrpp + discoteca) --> TREBALLAR (rrpp + discoteca)
- pub --> PUBS (Nombre)
VIGILAR = guarda + discoteca
- C. Aj.:
- guarda --> GUARDES (DNI)
- discoteca --> DISCOTEQUES (Nombre)
DATES_VIGILADES = guarda + discoteca + data
- C. Aj.: (guarda + discoteca) --> VIGILAR(guarda + discoteca)
INCIDÈNCIES = guarda + discoteca + núm_inc + descr
- C. Aj.: (guarda + discoteca) --> VIGILAR (guarda + discoteca)
IMPLICATS = persona + guarda + discoteca + núm_inc + danys_causats + danys_soferts
- C. Aj.:
- persona --> PERSONES (DNI)
- (guarda + discoteca + núm_inc) --> INCIDÈNCIES (guarda + discoteca + núm_inc)
R.I: l’especialització és disjunta. Per tant:
- RRPP (DNI) ∩ GERENTS (DNI) = Ø
- RRPP (DNI) ∩ GUARDES (DNI) = Ø
- GUARDES (DNI) ∩ GERENTS (DNI) = Ø
A-4: Policía de tráfico

Solución
VEHICULO = mat + clase + mod + demarc + propietario_actual + fecha + km + estado
- C. Aj.:
- demarc --> DEMARCACION (codigo)
- propietario --> CIUDADANO (DNI)
- VNN: demarc, propietario
ACCIDENTE = fecha + n_id + hora + lugar + demarc + guardia
- C. Aj.:
- demarc --> DEMARCACION (codigo)
- guardia --> GUARDIAS (num)
- VNN: demarc, guardia
- R.I: ACCIDENTE (fecha + n_id) Ì PARTICIPO (fecha + id_acc)
PARTICIPO = vehiculo + fecha + id_acc + daño + conductor
- C. Aj.:
- vehiculo --> VEHICULO (mat)
- conductor --> CIUDADANO (DNI)
- (fecha + id_acc) --> ACCIDENTE (fecha + n_id)
GUARDIA = num + nombre + dir + demarc
- C. Aj.: demarc --> DEMARCACION (codigo)
- VNN: demarc
DEMARCACION = codigo + hab
MULTA = id + demarc + fecha + lugar + ptas + tipo + guardia + vehiculo
- C. Aj.:
- demarc --> DEMARCACION (codigo)
- guardia --> GUARDIA (num)
- vehiculo --> VEHICULO (mat)
- VNN: guardia, vehiculo
CIUDADANO = DNI + nombre + dir + demarc
- C. Aj.: demarc --> DEMARCACION (codigo)
AFECTADO = ciudadano + fecha + id_acc + daño
- C. Aj.:
- ciudadano --> CIUDADANO (DNI)
- (fecha + id_acc) --> ACCIDENTE (fecha + n_id)
HISTORICO_PROPIETARIOS = vehiculo + ciudadano
- C. Aj.:
- vehiculo --> VEHICULO (mat)
- ciudadano --> CIUDADANO (DNI)
FECHAS_HISTORICO_PROPIETARIOS = vehiculo + fecha + ciudadano + km + estado
- C. Aj.: (vehiculo + ciudadano) --> HISTORICO_PROPIETARIOS (vehiculo + ciudadano)
!!! Note "" En principi, la clau hauria de ser tots els camps, però com és lògic, suposem que un vehicle, en una data (de compra), només té un ciutad--> propietari (y uns km y un estat).
TEO-1: Dado el siguiente esquema relacional:
Esquema
Departamentos = codi + Ubicación + director
- CAlt: director
- CAli: director --> EMPLEATS (DNI)
EMPLEATS = DNI + Nombre + Dirección + departament
- CAli: departament --> Departamentos (codi)
- VNN (departament)
PROJECTES = codi + títol + pressupost + responsable
- CAli: responsable --> Departamentos(codi)
-
Indica si les següents afirmacions són vertaderes o falses.
A) Un empleat ha de pertànyer a un únic departament. y a un departament poden pertànyer molts empleats.
B) Un departament no pot tindre més d'un director.
C) El responsable d’un projecte ha de ser un director de departament.
D) Un departament pot ser responsable de molts projectes
E) Un departament pot tindre com a director a un empleat d'altre departament.
TEO-2: Dado el siguiente esquema relacional:
Esquema
R = a + b
- CAlt: b
S = c + d
- CAli: d --> R (a)
-
Quins errors hi ha a l'esquema anterior?
A) No hi ha cap error.
B) La relació R ha de tindre clau aliena.
C) La clau aliena de S no es pot definir perquè la relació R, a la qual fa referència, no té l'atribut d.
D) La clau aliena de S cal que també forme part de la clau prim-->ria.
TEO-3: Dado el siguiente esquema relacional:
Esquema
EMPLEATS = número + Nombre + cap
- VNN (Nombre)
- CAli: cap --> EMPLEATS (número)
-
Què modificaries en l'anterior esquema, sense incloure noves relacions, per a aconseguir que un empleat puga tindre molts caps?
A) Afegir: VNN (cap)
B) Afegir: C. Alt: cap
C) Afegir un altre camp: cap2 y la clau aliena respectiva: - Ali: cap2 --> EMPLEATS(número)
D) No es pot incloure eixa Información sense afegir més relacions.
TEO-4: Dado el siguiente esquema relacional:
Esquema
EMPLEATS = cod + Nombre + ciutat + departament
- C. Aj.: departament --> Departamentos (Nombre)
Departamentos = Nombre + cap
-
Indica si les següents afirmacions són vertaderes o falses.
A) Sempre que afegim un departament nou, cal afegir també un nou empleat, que ser--> el cap d’eixe departament.
B) Sempre que s’afegix un nou empleat, l’atribut “departament” ha de tindre un dels valors que apareixen en l’atribut “Nombre” de la taula dels Departamentos.
C) Quan afegim un nou empleat, l’atribut “departament” pot ser nul.
Solucions a l’exercici TEO 1 a 4:
Soluciones
TEO-1) La C és l’única falsa
TEO-2) La A és l’única vertadera
TEO-3) La D és l’única vertadera
TEO-4) La A és l’única falsa
TEO-5: Haz el paso a tablas del siguiente esquema E/R:

Solución
